广发(中国)组态软件

广发(中国) HRStudio 组态软件采用开放式密钥,无点数限制;凡购买广发(中国)带有 RS485/232、以太网通讯功能的仪表,单笔订单满 3800 元,即免费赠送HRStudio 组态软件及对应密钥;若您在组态过程中有任何疑问,我们提供专业远程协助。

NHR产品选型 OHR产品选型 HR产品选型
产品选型 数显仪表与温控器 无纸记录仪 嵌入式采集工作站 隔离器与温度变送器 环境监测仪表 水质在线监测仪 电量仪表与变送器 可编程控制器 过程校验仪 传感器与变送器
无纸记录仪 液晶无纸记录仪 液晶智能温控器 液晶手动操作器 液晶流量积算仪 液晶容积记录仪 液晶天然气积算仪 液晶多路巡检仪 导轨无纸记录仪 导轨流量积算仪 导轨多路温控器 彩色无纸记录仪 彩色调节无纸记录仪 彩色流量无纸记录仪 触摸彩色无纸记录仪 触摸彩色调节无纸记录仪 触摸彩色流量无纸记录仪 触摸屏数显表 触摸屏流量仪 触摸屏温控器

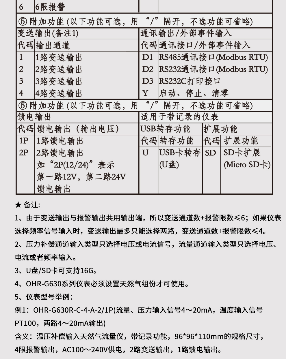
OHR-G630/G630R系列液晶天然气流量积算控制仪/记录仪

OHR-G630/G630R系列液晶天然气流量积算控制仪/记录仪对现场温度、压力、流量等各种信号进行采集、显示、控制、远传、通讯、打印等处理。

联系我们

咨询电话 0599-7821390

商务邮箱 hrgs@hrgs.com.cn

直接扫码

广发(中国)微信客服

广发(中国)官方微信

fjhongrun

© 版权所有 广发官网平台 闽ICP备05020565号-1