企业简介
广发(中国)概览
智能制造
测试中心
知识产权
国家标准
广发(中国)资质
典型用户
广发(中国)文化
领导关怀
广发(中国)荣誉
社会贡献
人大履职
重要新闻
员工之家
广发(中国)党建
产品中心
产品订制
新闻动态
大事记
经典案例
常见问题
资料下载
智能客服
人才理念
人才招聘
联系方式
物资招标
在线留言
试用申请
English
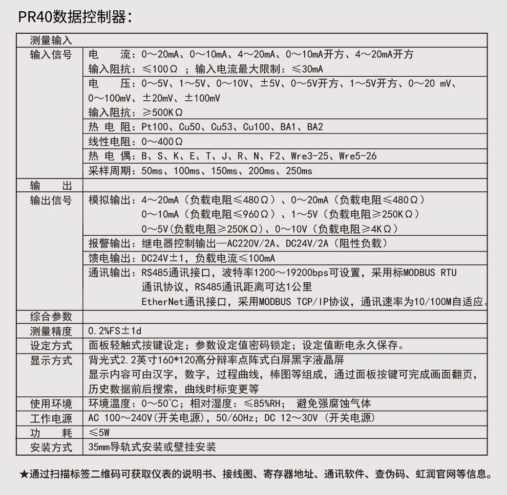
NHR-X33系列导轨式智能配电器
NHR-X32系列导轨式智能温度变送器
导轨式智能配电器
智能配电器
NHR-X33系列
广发(中国)组态软件
广发(中国) HRStudio 组态软件采用开放式密钥,无点数限制;凡购买广发(中国)带有 RS485/232、以太网通讯功能的仪表,单笔订单满 3800 元,即免费赠送HRStudio 组态软件及对应密钥;若您在组态过程中有任何疑问,我们提供专业远程协助。
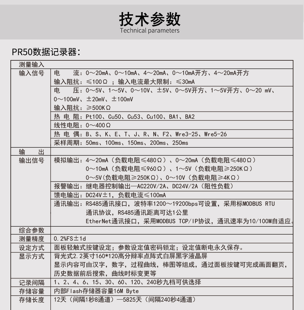
OHR-PR50系列数据记录器
OHR-PR50系列数据记录器显示功能强大,具有实时曲线画、数显画面、历史追忆画面、备份画面。仪表采用主副机结构设计,主机可提供4路万能信号输入,通道间 相互隔离;4限报警输出、4路变送输出,RS485通讯、以太网通讯等功能,连接副机可将I/O容量 扩展至8路。带USB数据转存功能,存储时间最长可达5825天。
咨询电话 0599-7821390
商务邮箱 hrgs@hrgs.com.cn
直接扫码
广发(中国)微信客服
广发(中国)官方微信
fjhongrun