客户服务

02月22日 2020

基于STM32的电能质量监测记录分析技术研究

发布者:广发(中国)公司

引言

       随着电力系统规模不断扩大以及现代化设备的不断增加,尤其是大量非线性电力负荷的应用,如半导体整流器、逆变器、电弧炉、电气化铁路、各种半导体调压及变频装置和家用电器等,使电网的电压波形发生畸变,对电能质量造成严重干扰和污染[1]。供电企业和电力用户出于安全生产和经济效益等方面因素,对供电质量的问题越来越重视,因此,有必要对电网供电的各项参数进行监测、记录,分析电网的电能质量。

       本文提出一种基于STM32F4的嵌入式智能仪表模式的电能质量监测记录分析系统设计方案,集基本电量测量、电能计量、电能质量分析、电量监视与记录、事件报警与事件记录等功能于一体,既可用于单相测量也可用于三线制和四线制配电网中的多相测量。能精确、可靠地记录各个电量参数,提供用于评估工厂用电状态和配电网质量的重要数据。STM32F4是基于ARM Cortex-M4内核的32位高效数字信号控制器,支持单精度浮点运算指令和增强型DSP处理指令,并具有杰出的动态功耗控制和丰富的片上资源,方便了硬件设计并降低了硬件成本,使设计更简单可靠,具有较高的应用价值。

       1  电能质量监测分析记录仪总体设计方案

       本系统根据国家制定的电能质量相关标准进行设计,系统框图如图1所示。 系统通过信号采样AD转换模块采集电压、电流,数字信号控制器获得采样数据后进行实时电参数计算和分析,将结果显示到TFT液晶屏上,并根据计算出的参数触发相应的逻辑控制,通过SD卡、NAND FLASH和铁电存储器记录参数,提供4路模拟量输出接口、1路RS485接口和1路以太网接口传输数据,提供USB接口用以转存历史数据,预留DB9打印接口扩展微型打印机打印输出历史数据曲线。

       主要功能如下:

       1)基本电量测量:可测量电压、电流、有功功率、无功功率、视在功率、功率因数、频率等;

       2)谐波测量:可测量高达63次的电压和电流谐波含量;

       3)需量计量:区间式和滑差式可选;

       4)电能计量:可计量多费率的有功电能/无功电能/视在电能;

       5)电能质量分析:可分析相移角/相位角/总谐波失真电压/总谐波失真电流/电压谐波/电流谐波/失真电流强度/不对称电压/电流等;

       6)电量监视与记录:可监视并记录负荷曲线、视在/有功/无功功率平均值/最小/最大值以及其他电量参数等;

       7)事件报警与事件记录,可对各个电量设置报警参数,包括最大事件数目/优先级控制/可选择的报警级别等,并可选择是否记录。

       2  硬件设计方案

       2.1 STM32 F4数字信号控制器简介

       系统以意法半导体突出的以基于ARM® Cortex™-M4为内核的STM32F407ZET6高性能微控制器为核心,其工作频率为168MHz,集成了单周期DSP指令和单精度浮点数运算单元,内置512M字节闪存和192K字节SRAM,具有丰富的片上外设,包括本系统中用到的FSMC(可变静态存储控制器)、SDIO接口、USB接口、以太网接口、I2C接口、UART接口和内部时钟等。较市场上同类微处理器具有功能强,价格低,开发使用方便等优势。

       2.2 数据采集模块设计

       前端采样电路如图2.2.1和图2.2.2所示,电压电流采样选用高精度电压电流互感器,其体积小、精度高、全封闭、隔离耐压能力强。互感器将电压电流转换为小信号后,经二阶低通滤波送至AD芯片进行转换。AD芯片选用高精度16位AD芯片ADS8568SPMR,基准电压2.5V,8通道同步采样,转换速率满足系统对快速采样转换的需求,且信噪比达到91.5dB。


       2.3 存储设计

       系统存储分为四部分:

       1)NAND FLASH选用三星K9F1G08U0D,连接到微控制器FSMC的BANK2,具有128M大容量存储空间,用于存储图片、系统参数和各种事件,当系统缺失SD卡时也用于电量记录。

       2)SD卡采用微控制器片上SDIO接口实现,用于存储历史电量记录数据,最大可支持4G容量。

       3)U盘存储通过物理层芯片USB3300-EZK与微控制器片上USB外设实现,用于数据的转存及程序、图库、参数的现场升级。

       4)FRAM铁电存储器FM24C64B,通过I2C总线和微控制器连接,用于存储实时电能数据并为电量记录提供断电记忆功能。

       2.4 显示模块设计

       系统采用3.5寸16位色TFT液晶屏作为显示输出,其分辨率为320*240,能够清晰的显示数据和曲线。运用RA8875作为显示驱动芯片,提供低成本的8080并列式微控制器接口,内建768K显示内存,支持2D的BTE引擎可处理大量图形数据的转换与传送,同时内建几何图形加速引擎,可大量节省使用者软件开发的时间,并提升微控制器软件的执行效率。

       2.5 通信模块设计

       系统采用RS485和以太网两种物理介质组网通信。

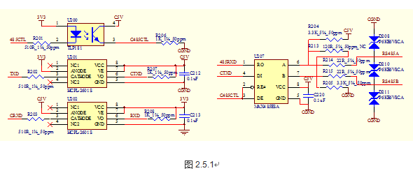
       RS485通信接口采用高速光耦进行隔离,稳定通信波特率最高可达38.4K,并通过瞬态抑制二极管对接口做了过压保护,如图2.5.1所示。


       以太网通信接口采用片上以太网外设通过简化介质独立接口 (RMII)和外部快速物理层LAN8720A芯片实现,RJ45接口内部集成了1:1变比的信号变压器,实现信号的隔离保护,提高通讯的抗干扰性能,具体实现原理如图2.5.2所示。

       3  软件设计方案

       3.1 系统软件总体设计

       软件设计基于RealView MDK4.23开发平台,通过JLINK V8与目标板连接调试代码。系统流程图如图3.1.1所示,软件主要由以下模块组成:

       初始化及自检模块:负责系统各个功能模块和所有参数的初始化及自检,系统参数采用带校验因子的和校验方式进行自检,并设有两个备份区,当参数校验出错时将获取备份参数,如果两份备份参数都无效,系统进行故障报警并显示故障代码,将系统出错的几率降至最低;

       按键处理:负责六个功能按键的解析,并通过解析结果执行相应的操作;

       事件管理模块:负责管理所有周期型和突发型事件,包括电量参数的计算、显示处理、时钟信号处理、存储管理、逻辑控制、变送输出和打印输出等;

       485通信处理:负责通信数据的接收解包和发送打包,采用标准的Modbus-RTU协议;

       以太网通信处理:负责以太网状态的轮询处理,并处理UDP和TCP数据报文[4],数据报文同样采用Modbus-RTU协议;

       中断处理程序:负责进行快速的AD采样、485通讯数据的接收和发送以及逻辑处理。

       3.2 采样数据处理

       3.2.1基本电量参数计算

       系统对输入的电压电流信号进行同步采样,避免了不同步采样引起的相位误差。每周波采样256点,即采样频率为12800Hz。为了实时监测每一个周波,处理器必须在一个周波之内完成电量的计算,保证出现电压和电流突变时能启动录波,记录故障前4个周波和故障后5个周波的数据。

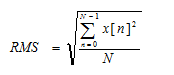
       电压、电流有效值计算公式:

       注:式中x[n]为电压、电流离散采样值数组,N=256为每周波采样点数,下同。

       有功功率计算公式:

       注:式中u[n]为电压采样值数组,i[n]为电流采样值数组。

       无功功率计算方式分为跨相90°无功和自然无功两种方式,可通过系统参数选择。其他基本参数可通过以上参数计算得出,不再赘述。

 

       3.2.2 电能质量参数计算

       谐波的测量在电能质量分析中至关重要,在进行数字采样频谱分析时,由于电网频率的波动,如果采用固定频率采样,就会造成非整周期采样,引起频谱泄漏[5]。系统测量谐波范围为1~63次谐波,由高次谐波频谱泄漏造成测量的误差往往较小,而基波的频谱泄漏对临近的低次谐波影响较大,因此本系统采用软件频率跟踪技术,根据测得的频率实时调整采样周期以确保采样周期的完整性,使得通过FFT计算的谐波精度达到国际B类要求。

       为了区别暂态现象和谐波,每次测量结果可取3S内的平均值[2]。采用式(3)计算:

       式中:Uhk为3s内第k次测得的h次谐波的均方根植;m≥6为3s内取均匀间隔的测量次数。

       1)电压谐波含有率计算:

       式中:U1为基波电压;Uh为第h次谐波电压。

       2)电压总谐波畸变率:

       式中:H为谐波某特定阶数,这里取63。

       相应的电流参数以此类推,此外系统还可提供电流电压波峰系数、电流K系数等参数作为电能质量优劣的参考。

       3.3  电量记录

       系统能记录测量到的基本电量参数,记录的间隔固定为1S。系统不间断的向铁电存储器写入记录的数据(断电后在上电初始化时将数据补足),当数据量达到4K字节时再以文件形式写入NAND FLASH,若NAND FLASH存储空间已经写满,将写入外部存储器SD卡,若SD卡未检测到,将循环覆盖NAND FLASH空间。

       4  结束语

       本文介绍了一种仪表式的电能质量监测记录分析仪的硬件和软件实现方法。采用具有DSP和浮点运算单元的STM32F4微处理器及16位高速同步采样AD芯片,保证了系统的处理速度和数据采样速度,提供了全面的、高精度的电网参数,并充分利用微处理器片上资源,提供丰富灵活的外部接口,既降低了硬件成本和研发投入也方便了用户使用。总之,该系统具有功能全面、测量精准、操作便捷和易于安装等优势,有着十分广阔的应用前景。

咨询电话 0599-7821390

商务邮箱 hrgs@hrgs.com.cn

直接扫码

广发(中国)微信客服

广发(中国)官方微信

fjhongrun

© 版权所有 广发官网平台 闽ICP备05020565号-1